Artículo Científico / Scientific Paper

 

https://doi.org/10.17163/ings.n19.2018.04

 

pISSN: 1390-650X / eISSN: 1390-860X

 

AnÁlisis de medidas de ahorro de

energÍa en una empresa de producciÓn

 

Analysis of energy saving measures in a

production company

 

Luisa Salazar1,*, Víctor Guzmán2, Alexander Bueno1

 

Resumen

Abstract

Este trabajo analiza las medidas de ahorro de energía posibles en una empresa de producción, con la finalidad de establecer recomendaciones que contribuyan al uso eficiente de la energía. Esta investigación es de tipo descriptivo-documental, sustentada en un trabajo de campo, en donde se analizan los diferentes procesos de producción y servicios industriales. Utilizando datos suministrados de horas de trabajo, se realiza una estimación del consumo mensual para determinar el impacto de los procesos en la facturación de electricidad; el análisis se restringe al cálculo de índices de consumo (Ton/kWh) con lo que se puede priorizar el uso de los equipos más eficientes sobre otros que realicen las mismas funciones. El análisis de la característica de consumo arroja puntos óptimos de consumo con los cuales se establece un gráfico de energía vs. producción llamado meta. Se obtiene como resultado que aplicando todas las acciones propuestas, el consumo mensual disminuiría en 138 024,84 kWh, lo que representa un ahorro de energía del orden del 25 % respecto con el consumo promedio actual.

This work analyzes possible measures of energy saving in a production company, with the purpose of establishing recommendations that contribute to the efficient use of energy. This research is descriptive-documentary, based on a fieldwork, where the different production processes and industrial services were analyzed. Using data supplied from working hours, an estimate of monthly consumption was made to determine the impact of processes on electricity billing; The analysis was restricted to the calculation of consumption index (Ton / kWh), which allows the use of the most efficient equipment to be prioritized over others performing the same functions. The analysis of the consumption characteristic yields optimum consumption points which allow to establish a graph of Energy vs Production called Goal. The result is that by applying all the proposed actions, the monthly consumption would decrease by 138,024.84 kWh, representing an energy saving of around 25% with respect to the current average consumption.

 

 

 

Palabras clave: Ahorro de energía, caracterización, meta, producción.

 

 

 

 

 

Keywords: Energy Saving, Characterization, Goal, Production

1,* Departamento de Conversión y Transporte de Energía, Universidad Simón Bolívar — Venezuela..

2 Departamento de Electrónica y Circuitos, Universidad Simón Bolívar — Venezuela. Autor para correspondencia : luisalazar@usb.ve. http://orcid.org/0000-0002-0824-8516 , http://orcid.org/0000-0002-7029-5727, http://orcid.org/0000-0001-9167-522X

 

Recibido: 12-02-2017, aprobado tras revisión: 17-09-2017

Forma sugerida de citación: Salazar, L.; Guzmán, V.; Bueno, A. (2018). «Análisis de medidas de ahorro de energía en una empresa de producción». Ingenius. N. 19, (enero-junio). pp. 40-50. doi: https://doi.org/10.17163/ings.n19.2018.04.

 

 

 

40

 

 

 

 

41

INGENIUS N.° 19, enero-junio de 2018

 

 

1. Introducción

La evolución del hombre en la Tierra ha sido posible en gran parte por el desarrollo de tecnologías que hacen mucho más fácil su día a día. El ser humano pasó de emplear su fuerza muscular y la de animales domesticados al uso de diversas fuentes energéticas como viento, agua, fuego, vapor, entre otros, llegando al esquema energético actual, en donde la quema de combustibles fósiles desempeña un papel preponderante; cabe destacar que esta fuente energética es finita y contaminante en alto grado.

Muchas son las plantas generadoras de electricidad que la usan como fuerza motriz para poder abastecer la demanda eléctrica, esto implica una alta emisión de gases a la atmósfera terrestre que afectan el ecosistema. Además de la contaminación, hay que tener en cuenta que la escasez de petróleo en un futuro representará un gran problema energético mundial, por lo que la disminución del consumo eléctrico implica ahorro de esta importante fuente de energía.

El inicio del tercer milenio representa para la humanidad la encrucijada de una nueva elección energética, frente al agotamiento de los combustibles fósiles por una parte, pero sobre todo, por la amenaza de una catástrofe ecológica, al rebasarse los límites de la capacidad del planeta para asimilar su impacto [1].

En líneas generales, la sociedad venezolana no se ha caracterizado por tener una cultura de ahorro energético, debido a que en el pasado las grandes riquezas energéticas del país han sustentado una oferta muy por encima de la demanda nacional en cuanto al servicio eléctrico se refiere. Sin embargo, en los últimos años, la aparición de largos periodos de sequía ha afectado directamente la principal fuente de generación de electricidad del país que es la hidráulica (Figura 1).

 

 

Figura 1. Balance de energía en Venezuela por tipo de

planta, estimaciones 2015 [2].

 

Además, el crecimiento exponencial de la población y de los diversos sectores industriales y comerciales, trae como conse-

cuencia el aumento la demanda eléctrica (Figura 2). Ambos factores han dado un giro, no solo a la situación energética, sino también al impacto ambiental que esta produce y a la reducción de las reservas de petróleo.

 

Hoy en día no existe la capacidad de generar la potencia eléctrica suficiente para abastecer a toda la población si se mantiene el nivel de consumo tradicional, es por ello por lo que surge la necesidad de implantar planes de concientización acerca del uso eficiente de la energía, con el propósito de disminuir el consumo innecesario de la misma.

 

 

Figura 2. Demanda de potencia promedio del Sistema Eléctrico Nacional (SEN) periodo 1999-2014 [2].

 

La empresa motivo de estudio, Montana Gráfica, filial del Grupo Corimon Pintura C. A., se dedica a la elaboración de empaques y etiquetas flexibles para diversos productos de alto consumo como alimentos, bebidas, golosinas, entre otros. Se encuentra ubicada en Mariara, estado Carabobo, Venezuela y cuenta con unos 30 000 m2 de construcción.

Se alimenta por una línea trifásica de 13.8 kV suministrada por la empresa nacional de servicio de electricidad Corporación Eléctrica (Corpoelec), la cual se conecta a tres subestaciones internas, equipadas con un total de siete transformadores trifásicos con una potencia nominal de 6590 kVA; estos reducen la tensión a 460 V, 440 V o 220 V, dependiendo de la unidad, según el diagrama unifilar mostrado en la Figura 3.

 

La planta tiene un consumo mensual promedio de unos 637 000 kWh, y su demanda contratada se ubica en 1860 kVA. Entra en la clasificación de alto consumidor, ya que factura por encima de 30 000 kWh/mes [3]. Se trata de una fábrica con un consumo energético considerable en sistemas activos, tales como alumbrado de alto consumo y equipos que son relativamente ineficientes en comparación con nuevas tecnologías; las decisiones y estrategias que ha tomado la gerencia en cuanto a la optimización del consumo no han sido tan efectivas como se esperaba.

 

 

 

 

Salazar et al. / Análisis de medidas de ahorro de energía en una empresa de producción

 42

 

Figura 3. Diagrama unifilar general [3].

 

 

Por lo que se ha comisionado este estudio para lograr un efecto significativo en cuanto al uso eficiente de la energía.

 

2. Desarrollo y método

 

El consumo y la disponibilidad de energía son factores preponderantes en los costos de producción. Por este motivo se pone de manifiesto en el sector manufacturero y de servicios la necesidad de realizar una cuidadosa gestión de la energía para aumentar la competitividad [4].

La eficiencia energética se puede definir como la capacidad de un uso, equipo, instalación o proceso para realizar su función con el menor consumo energético posible, de la misma forma se puede entender el ahorro de energía como la disminución del consumo de energía primaria de un centro de consumo de energía por la implementación de medidas de índole técnica o no técnica [4], la aplicación de estos conceptos en la gestión de la energía de la empresa aumenta la productividad y competitividad de esta.

Esto ha hecho necesario que las empresas planteen sus propios “modelos de gestión” de la energía para motivar e incentivar un desarrollo de la nueva cultura organizacional para el uso eficiente de la energía.

Esta es por diseño una investigación documental, descriptiva y de campo definida por actividades enmarcadas en la recopilación de información que permiten realizar la caracterización energética de la empresa Montana Gráfica, filial del Grupo Corimon Pintura C. A., mediante la aplicación de herramientas de gestión que forman parte del procedimiento presentado en la Norma Internacional ISO 50001, referido a la revisión energética, que determina el desempeño energético de la organización basada en datos y otro tipo de información, orientada a la identificación de oportunidades de mejora, contemplada en uno de los reque-

 

rimientos medulares de la ISO 50001, la planificación energética, que implica una revisión de las actividades de la empresa que puedan afectar el desempeño energético [5], para la implantación de un sistema de gestión de la energía.

 

Para llevar a cabo la caracterización energética de la empresa se desarrollaron las siguientes actividades [5]:

 

1.      Definir el diagrama energético productivo: diagrama de flujo de los principales procesos productivos.

2.      Realizar el censo de carga: consumos por áreas y equipos representativos.

3.       Calcular el diagrama de Pareto y estratificación: 20 % de los equipos y áreas que consumen aproximadamente el 80 % de la energía eléctrica.

4.      Proponer diagramas de control: variación simultánea del consumo energético con la producción realizada en el tiempo, para áreas y equipos. Comprenden la elaboración del gráfico de control, gráfico energía producción vs. tiempo, gráfico energía vs. producción, gráfico meta vs. Producción y gráfico de índice de consumo vs. producción.

 

A continuación, se presenta el desarrollo de las actividades:

 

 

2.1. Diagrama energético productivo

 

Es de suma importancia conocer las áreas de la planta y los distintos procesos que se realizan en ella, así como los equipos y materias primas que participan del mismo; esto da una idea clara de cómo la empresa llega a su producto final, identifica cuáles procesos impactan más en la facturación de energía eléctrica mensual, determina porcentajes de automatización en

 

 

 

43

INGENIUS N.° 19, enero-junio de 2018

 

 

la planta analizando los distintos procesos, entre otras características. Identificar los procesos también permitirá desglosar el trabajo, de manera que sea más fácil de recopilar y analizar los resultados.

 

 

2.1.1. Identificación de áreas

 

Los distintos procesos realizados en la empresa son:

 

Preparados de cilindros

En este proceso se graban imágenes en varios cilindros de cobre, que luego serán insertados en las máquinas de rotograbado para la impresión de la imagen que el cliente desee para su producto.

Preparado de tinta

En este proceso se hacen las mezclas de tintas bases para conseguir el color deseado, en algunas ocasiones las tintas son mezcladas con oro o barniz para que se adhieran con más facilidad a algunos tipos de materiales de impresión.

Rotograbado

En este proceso, las máquinas de rotograbado imprimen a alta velocidad la imagen que el cliente desee que tenga su producto en el material que el mismo solicite.

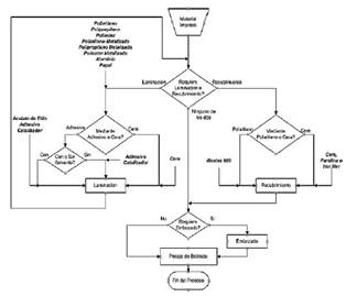
Laminado

En este proceso se adhieren dos capas de materiales distintos de acuerdo con lo que requiera el cliente para su producto, se pueden realizar con distintos materiales de adhesión, como cera caliente, adhesivo con solvente o sin solvente. Los materiales que normalmente se unen son papel y plásticos de distintas naturalezas.

Metalizado

Este proceso es único y poco utilizado en la empresa, pero cuando se utiliza causa un consumo de energía muy significativo, por lo que se prefirió separar del proceso de laminado, aunque su objetivo es básicamente el mismo, unir una capa de algún metal a una capa de algún material plástico.

Corte y acabado

En este proceso los rollos de impresión entregados por el proceso de rotograbado, luego de pasar por el área de laminado o metalizado cuando así lo requieran, son cortados de acuerdo con los requerimientos del cliente (rollos o láminas).

 

 

2.1.2. Flujogramas de procesos

 

Como parte del conocimiento del procedimiento seguido para la elaboración del producto final de la empresa, se realizaron los flujogramas de los distintos procesos en la planta.

Las Figuras 4 a la 9 presentan los respectivos diagramas de flujo para cada proceso.

 

Figura 4. Flujograma de proceso del área de cilindros.

Figura 5. Flujograma de proceso del área de Tintas.

 

Figura 6. Flujograma de proceso del área de cilindros.

 

 

 

Salazar et al. / Análisis de medidas de ahorro de energía en una empresa de producción

 44

 

Figura 7. Flujograma de proceso del área de Metalizado.

 

 

Figura 8. Flujograma del Proceso de Laminado.

 

Figura 9. Flujograma del Proceso de Corte y Acabado.

2.2. Censo de carga

 

En el censo de carga se identificaron un total de 56 máquinas compuestas por motores y diversos elementos; y aproximadamente cincuenta motores independientes en las seis áreas descritas anteriormente, además de equipos de oficina en un total de 45 áreas de trabajo (oficinas, talleres, depósitos, etc.), para un total de 5946,35 kVA carga conectada.

La Tabla 1 presenta los motores independientes de mayor consumo en la planta.

 

Tabla 1. Estimación de carga de una unidad de enfriamiento, Chiller 2 — Westinghouse — 460 V

 

 

2.3. Diagrama de Pareto y estratificación

 

Finalizado el censo de carga de la planta y conocidos los datos de carga conectada en ella, se separan por cada proceso realizado en la planta las máquinas, equipos y motores involucrados en el mismo, para identificar los potenciales de ahorro. Los potenciales de ahorro se identificaron mediante el diagrama de Pareto.

La Figura 10 presenta el diagrama de Pareto de procesos generales, donde se presenta el porcentaje (%) de carga de los procesos.

 

Figura 10. Diagrama de pareto de procesos generales.

 

Es de suma importancia identificar los elementos que pueden impactar notablemente en el consumo de energía general de la planta, ya que estos representan posibles puntos de ahorro, por lo tanto, en estos equipos se tomaron las mediciones de consumo de energía real.

 

45

INGENIUS N.° 19, enero-junio de 2018

 

Los elementos de bajo consumo tienen poca importancia analizarlos, ya que cualquier medida o recomendación que se tome en ellos, no impactará significativamente en el ahorro energético total que se desea lograr.

A partir de la Figura 10, se puede identificar que existen tres procesos y un área que representan casi un 85 % de la carga total de la planta: proceso de laminado metalizado y embobinado, rotograbado y el área de servicios industriales.

 

-          Proceso de laminado metalizado y embobinado:

Dos equipos consumen en conjunto 15 884 kWh al mes, representando un 72 % del consumo mensual estimado de este proceso. Uno de los equipos sobresale por su consumo debido a su operación continua durante el mes y el otro equipo por su elevado consumo puntual.

 

-          Rotograbado:

Tres equipos que producen lo mismo, dos de ellos de igual tecnología, cuya producción es superior al tercer equipo. Los equipos de igual tecnología consumen en conjunto 105 440 kWh al mes, casi un 89 % de la energía mensual total de este proceso, y el tercer equipo consume apenas 13 830 kWh.

 

-          Servicios industriales:

Los equipos que más energía consumen mensualmente son equipos de climatización y chillers; representan en conjunto 135 000 kWh al mes, casi un 45 % del consumo mensual en esta área.

 

2.4. Diagramas de control

 

Con los datos de los últimos dos años de la facturación de energía eléctrica mensual, más los datos de producción mensual, se realizaron los gráficos que proporcionan información de la variación de consumo de energía basándose en la producción de la planta, consumos no asociados a la producción, puntos óptimos de producción, establecimientos de metas, entre otros.

 

2.4.1. Gráfico de control

 

Los gráficos de control son diagramas lineales que permiten observar el comportamiento de una variable en función de ciertos límites establecidos. Se usan como instrumento de autocontrol y resultan muy útiles como complemento a los diagramas causa y efecto, para detectar en cuales fases del proceso analizado se producen las alteraciones.

Este gráfico se usa para descartar los puntos ubicados

fuera de los límites establecidos (±3σ), ya que estos representan valores anormales y, de incluirse en este estudio darían resultados incongruentes.

 

 

Además, permite identificar los puntos que se acercan notablemente a los límites y encontrar las causas de esta desviación. Para realizar este gráfico se utilizaron los registros de pago de los últimos dos años a la empresa de servicio de energía eléctrica. La Figura 11 muestra el gráfico de control generado para la empresa. Ningún punto de consumo mensual sale de los límites establecidos, por lo que todos los puntos son válidos para este estudio.

Figura 11. Gráfico de control.

 

2.4.2. Gráfico energía producción vs. Tiempo

 

Este gráfico, presentado en la Figura 12, muestra simultáneamente el consumo energético y la producción en el tiempo, lo que permite observar la variación independiente de la energía eléctrica consumida (kWh) y la cantidad de producción (Ton) a través del tiempo con el fin de identificar algún comportamiento anormal en algún periodo (mes) e identificar las razones que producen dicho comportamiento anormal [6].

Figura 12. Gráfico de energía eléctrica — Producción vs.

tiempo.

El gráfico energía producción vs. tiempo demuestra que no existe un comportamiento uniforme desde el periodo noviembre 2008 a junio 2009, así como también la existencia de un cambio notable de la relación entre la producción y la energía eléctrica facturada a partir de julio 2009, debido a los cambios en el equipamiento de alto consumo, cuando la producción de la empresa se incrementó significativamente.

 

 

 

 

Salazar et al. / Análisis de medidas de ahorro de energía en una empresa de producción

 46

 

 2.4.3. Gráfico energía vs. Producción

 

Este gráfico tiene como finalidad establecer la tendencia que existe entre la producción y el consumo energético, y de esta forma definir cuantitativamente el valor de la energía no asociada a la producción. Para las empresas industriales y de servicios, realizar un diagrama de dispersión de la energía usada en un tiempo determinado con respecto a la producción realizada o los servicios prestados durante ese mismo periodo, revela importante información sobre el proceso, ya que al realizar la recta de caracterización del consumo vs. producción, se puede establecer el consumo energético no asociado a la producción [6].

En el caso de la empresa en estudio, como muestra la Figura 12 se presentaron dos tendencias de consumo de energía muy distintas, debido a dos motivos fundamentales: el primero es la incorporación de máquinas de mayor eficiencia y el segundo es la normativa publicada en noviembre del 2009 en la Gaceta Oficial de la República Bolivariana de Venezuela Número 39.298 [7], ordenando reducir en un 20 % el consumo de energía eléctrica, para no ser penalizado con un corte en el suministro de electricidad.

Por este motivo se decidió realizar gráficos individuales

para cada una de las dos tendencias, uno para el periodo entre noviembre 2008 (fecha a partir de la cual se posee datos de producción) y agosto 2009, Figura 13, y otro para los meses desde septiembre 2009 hasta julio 2010, Figura 14.

Figura 13. Gráfico de energía vs. producción (Nov. 08 —

Agos. 09).

 

Antes de septiembre 2009, Figura 13, el consumo no asociado a la producción era de 452 566 kWh, después de septiembre 2009, Figura 14, el consumo no asociado a la producción era de 300 054 kWh (66 % de lo que era antes), esto es debido a la orden de reducción de consumo, ya que la empresa adoptó medidas de ahorro energético, tales como reemplazo de luminarias, apagado de circuitos de iluminación, apagado de presurizadores de gran tamaño.

 

 

Adquisición de un compresor de aire más eficiente, entre otras.

 

La Figura 13 muestra una correlación entre los puntos muy baja, por diversos motivos que solo la empresa conoce (información confidencial), no existe una proporcionalidad entre lo que se produce y lo que se consume. También es de destacar que noviembre 2008 y enero 2009, fueron los dos meses de mayor consumo en la planta y no se encontró una causa concreta para dicho incremento, ya que la producción de este periodo no justifica este hecho; es importante resaltar que estos dos puntos disminuyen aún más la correlación existente entre los datos graficados, lo que indica la existencia de algún evento irregular en planta durante esos meses, o un error en la medición-estimación hecha por la empresa de servicio de energía eléctrica.

La Figura 14 muestra una correlación de un 57 % entre los datos graficados, lo que indica que existe una mayor fiabilidad en cuanto a estos, por lo que el estudio del consumo energético se hará tomando como base este periodo (septiembre 2009-julio 2010).

 

Figura 14. Gráfico de energía vs. producción (sept. 09 —

jul. 10).

 

2.4.4. Establecimiento del gráfico meta vs. Producción

 

Una vez realizado los gráficos de energía vs. producción, se establecen las metas de consumo.

Para establecer las metas y que estas sean alcanzables, inicialmente se seleccionaron los meses de mejor eficiencia de trabajo de la planta, es decir, aquellos que se encuentran por debajo de la recta trazada en la Figura 14 y, mediante estos puntos seleccionados, se establece una nueva tendencia de consumo, la cual se define como la tendencia meta, mostrado en la Figura 15.

En la Figura 15 la tendencia meta establecida es paralela a la tendencia actual, pero desplazada verticalmente hacia abajo. Esta nueva tendencia indica cuál debería ser el consumo de energía eléctrica para cada valor de producción, para que la planta trabaje de forma más eficiente. El consumo no asociado a la producción de la tendencia meta

 

 

 

 

47

INGENIUS N.° 19, enero-junio de 2018

 

es de 213 871 kWh, mientras que el de la tendencia actual es de 300 054 kWh, esto implica que si la planta logra mantener su producción dentro de la tendencia meta, se alcanzará un 29 % de ahorro de energía.

 

Figura 15. Gráfico meta - energía vs. producción.

 

Cabe destacar que la meta establecida anteriormente se fijó en función de valores reales que la planta ya ha alcanzado, por lo que, si la planta trabaja implantando nuevos sistemas de ahorros, los resultados pueden ser aún más eficientes.

 

2.4.5. Gráfico de índice de consumo vs. producción.

 

Con los valores de la tendencia de consumo actual y la tendencia de consumo meta, y dividiendo estas entra la producción, se puede obtener el gráfico de índice de consumo vs. producción, mostrado en la Figura 16, que indica la energía necesaria para producir una tonelada para un determinado valor de producción.

 

Figura 16. Gráfico índice de consumo vs. producción.

 

Como se puede observar de la Figura 16, mientras mayor es la producción en la planta, menor es el impacto de la energía eléctrica en el costo de una tonelada de producción, debido a esto es importante que la producción en la empresa se mantenga a un nivel elevado, con el fin de reducir la cantidad de kWh por tonelada producida. Además, se pueden observar dos curvas de índice de consumo teórico una para la tendencia

de consumo actual y otra para la tendencia de consumo meta.

El análisis del índice de consumo, resumido en la Tabla 2, indica que además de la importancia de mantener la producción elevada, es necesario cumplir las metas establecidas para reducir notablemente el impacto de la energía por tonelada de producto.

 

Tabla 2. Análisis del gráfico de índice de consumo

 

2.4.6. Medidas propuestas sobre la base del gráfico meta de energía vs. Producción

 

 

Una vez cuantificado el valor de energía eléctrica (kWh) que se puede ahorrar mensualmente mediante la aplicación de las medidas propuestas, cambio de luminarias, apagado de luminarias en horas de descanso, reducción 20 % iluminación planta y exterior, cambio de motores, apagado de aires acondicionado y de equipos de oficina durante las horas de descanso y el utilizar el compresor nuevo 100 % del tiempo; la tendencia de consumo meta establecida sufrirá una modificación, ya que este gráfico ha sido formado inicialmente por los mejores valores realmente alcanzados en la operación en la planta.

A continuación, se establecen dos nuevos gráficos meta, uno considerando solo las medidas que no requieran inversión monetaria en maquinarias y equipos, y otro que incluye todas las propuestas de ahorro energético, para sentar las bases del análisis económico, ambos casos darán como resultado una tendencia paralela a la meta anterior pero desplazada hacia abajo, esto es, con un consumo no asociado a la producción menor.

En el establecimiento de los nuevos gráficos metas se aplicaron factores a los valores de ahorro energético por concepto de iluminación, equipos de oficinas y de aire acondicionado con el fin de darle más realismo a los resultados, ya que en algunas áreas ya se aplican las medidas de apagar la iluminación y los computadores en horas de descanso, y los equipos de climatización no trabajan al 100 % de su capacidad durante todo su periodo de trabajo. Estos factores son los siguientes:

 

1)  Se aplicó un factor de 0,6 al valor obtenido por concepto de ahorro al apagar las luminarias.

2)   Se aplicó un factor de 0,8 al valor obtenido por concepto de ahorro al apagar los equipos de oficinas.

 

 

 

 

Salazar et al. / Análisis de medidas de ahorro de energía en una empresa de producción

 48

 

3)     Se utilizó un factor de 0,9 al consumo nominal de aires condicionados.

 

 

Estos factores fueron definidos mediante la observación de las costumbres del personal de la empresa; las Tablas 3 y 4 resumen los valores de energía mensual ahorrada (kWh) debido a cada propuesta.

 

 

Tabla 3. Análisis del gráfico de índice de consumo

 

 

 

 

Tabla 4. Ahorro mensual de energía eléctrica para todas

las propuestas

 

 

 

 

Las Figuras 17 y 18 muestran respectivamente los nuevos gráficos meta de energía vs. producción respectivamente para las medidas sin inversión y para todas las medidas propuestas.

 

 

Figura 17. Nuevo gráfico meta — energía vs. producción —

propuestas sin inversión.

 

Figura 18. Nuevo gráfico meta — energía vs. producción —

todas las propuestas.

 

Las Figuras 17 y 18 muestran en rojo la tendencia actual de la planta, cuyo consumo no asociado a la producción es de 300 054 kWh al mes, y en color azul la tendencia meta establecida para la planta sin incluir cambios, cuyo valor no asociado a la producción es de 213 871 kWh al mes.

La Figura 17 muestra en naranja la nueva tendencia meta establecida sobre base de la implementación de las medidas de ahorro sin inversión, cuyo valor asociado a la no producción es de 194 109 kWh al mes, esto representa un 35 % respecto a la tendencia actual y un 9 % respecto a la tendencia meta establecida, Figura 8.

La Figura 18 muestra en verde la nueva tendencia meta establecida de acuerdo con la implementación de todas las medidas propuestas, que arroja un valor de consumo no asociado a la producción de 160 910,00 kWh al mes, lo que representa un 46 % del consumo actual no asociado a la producción y un 25 % de ahorro adicional con respecto a la meta previamente establecida.

A modo de comparación la Tabla 5 muestra la cantidad de residencias que se pudiera alimentar con el ahorro energético obtenido al implantar las medidas

 

 

 

 

49

INGENIUS N.° 19, enero-junio de 2018

 

propuestas en la empresa Montana Gráfica filial del Grupo Corimon Pintura C. A., tomando como consumo promedio mensual de una vivienda 500 kWh mensuales, tarifa mínima para servicio residencial general, tipificada según esquema tarifario como Tarifa 02: Servicio residencial general, presente en el Artículo 9 punto 9.2, publicado el 3 de abril de 2002 en la Gaceta Oficial de la República Bolivariana de Venezuela Número 37.415 [8], considerada la tarifa legal. Se pueden alimentar 40 casas poniendo en marcha las propuestas sin inversión monetaria en equipos y maquinarias, 106 casas si se consideran todas las propuestas de ahorro energético y, en un caso ideal que la empresa logre operar en los puntos óptimos de consumo de acuerdo con la producción además de la implementación de todas las acciones que se proponen en este trabajo, se llegaría a alimentar hasta 278 residencias con la energía que se deja de desperdiciar.

 

 

Tabla 5. Cantidad de viviendas sociales que pudiesen ser alimentadas con la energía ahorrada

 

 

 

3. Seguimiento y control

 

En esta sección se procede a realizar una evaluación del proyecto en función de los resultados obtenidos debido a la implementación de las medidas de ahorro propuestas, además de que la empresa pueda mantenerse en los puntos óptimos de consumo meta establecidos.

El Ejecutivo implantó en 2009 una política de reducción en los consumos debido a crisis energética nacional. La Gerencia del Grupo Corimon, de la cual forma parte la empresa Montana Gráfica, desde la fecha implantó una serie de medidas, Figura 19, para disminuir el consumo de energía en las diferentes plantas que lo integran.

Se adquirieron grupos electrógenos para suplir energía a los procesos críticos durante interrupciones o racionamiento.

Se solventaron situaciones como motores subcargados, desequilibrios en la red de alimentación, operación a tensión reducida y contenido armónico introducido por las cargas no lineales que impactan en el consumo energético.

Se realizó un estudio de la operación de las máquinas más importantes en los procesos que de acuerdo con el diagrama de Pareto presentaba el mayor consumo.

Los ahorros energéticos obtenidos oscilan entre un 18 % y un 26 % de acuerdo con las condiciones, las políticas de la empresa y el nivel de compromiso alcanzado por el personal.

 

 

Figura 19. Promedio de porcentaje de distribución de ahorro de las medidas propuestas.

 

 

De la caracterización constante de la empresa se intuye la posibilidad de mejorar las metas de ahorro energético a medida que se analice e implanten nuevas medidas.

La factibilidad económica del proyecto se obtuvo sobre la base que la empresa opere en condiciones consideradas óptimas de consumo vs. producción (tendencia meta), además de las medidas propuestas sin inversión durante un periodo de 7 años (medidas a corto y mediano plazo). La tasa mínima de rendimiento se consideró constante en 17 % durante el periodo de estudio.

Para el primer año (t = 0) se estimó únicamente el costo del proyecto como flujo monetario, para los demás años se considera como flujo neto el ahorro anual que se obtuvo mediante las propuestas sin inversión y operación de la planta bajo la tendencia meta consumo vs. producción, pero incrementándose conforme las medidas fueron implantadas. Se considera la tarifa eléctrica constante bajo todo el periodo de estudio.

Los ingresos superan los costos, Tabla 6, por lo que económicamente el beneficio es superior al mínimo exigido de acuerdo con el análisis del proyecto, en 7 años (2009-2016).

 

 

 

 

 

Salazar et al. / Análisis de medidas de ahorro de energía en una empresa de producción

50

 

Tabla 6. Interpretación del valor del proyecto 2009-2016

 

4. Conclusiones

 

En este trabajo se presenta una metodología para cuantificar el ahorro de energía posible en una industria, mediante un procedimiento basado en los gráficos de control que permite sistematizar el cálculo de los ahorros de energía posibles, lo que es una manera de ayudar a solucionar el problema energético actual.

El estudio sistemático de los posibles ahorros basado en el método, permite mejorar los resultados obtenidos anteriormente con cambios no sistemáticos.

Las propuestas realizadas según el método presentado lograron un ahorro, cada mes al sistema de generación de electricidad de un total de 138 024,84 kWh por mes, en promedio. Y, la empresa logró operar en puntos óptimos de consumo de acuerdo con la producción, además de la implementación de acciones, el ahorro es equivalente a la energía eléctrica necesaria para alimentar hasta 278 residencias con la energía que se deja de desperdiciar. La aplicación generalizada de la metodología propuesta permitiría reducir el problema energético nacional de una manera sistemática, eliminando el derroche de energía sin afectar el nivel de la producción industrial.

 

5. Agradecimiento

 

A las personas que sin su valiosa colaboración no hubiese sido posible este trabajo: A Daniel Manosalva y Aron Abramof, ingenieros electricistas.

A los profesores José Aller y Gleb Machado del Departamento de Conversión y Transporte de Energía de la Universidad Simón Bolívar.

A la profesora Milagros Peña del Departamento de Ingeniería Eléctrica de la Universidad de Carabobo. Así como a la empresa Montana Gráfica, filial del Grupo Corimon Pintura C. A.

Referencias

 

[1]      Colectivo de autores, Gestión Energética Empresarial, Centro de Estudios de Energía y Medio Ambiente, Ed. Universidad de Cien Fuegos, 2001. [Online]. Available: https://goo.gl/UPpCnv

[2]      Comisión Eléctrica Nacional Colegio de Ingenieros de Venezuela (CIV). (2017). [Online]. Available: https://goo.gl/WbVNFm

[3]      D. Manosalva and A. Abramoff, “Implantación de un sistema integral de la energía en la empresa montana gráfica, filial del grupo corimon c. a.” in Tesis de grado. Facultad de Ingeniería, Escuela de Ingeniería Eléctrica, Departamento de Potencia, Universidad de Carabobo, Valencia, Estado Carabobo, Venezuela, 2011.

[4]      J. Aller, L. Salazar, A. Bueno, and M. P. na., “Metodología para la implantación de un sistema integral de gestión de la energía,” in IX Congreso de Instalaciones Eléctricas: “Hacia la eficiencia en los servicios de electricidad y telecomunicaciones”, 2010, pp. 1—8. [Online]. Available: https://goo.gl/UPo6pa

[5]      ISO 50001:2011. Energy management systems — Requirements with guidance for use, International Organization for Standardization Std., 2011. [Online]. Available: https://goo.gl/XLWo5s

[6]      A.Borroto and J. Monteagudo, “Gestión energética en el sector productivo y los servicios,” in Universidad de Cienfuegos, Cuba, 2006, pp. 227—237.

[7]      “Gaceta oficial de la República Bolivariana de Venezuela, año CXXX, mes I, Caracas Artículo 1, p. 2.” 3 de noviembre de 2009,.

[8]      “Gaceta oficial de la República Bolivariana de Venezuela, año CXXIX, mes VI, Caracas Artículo 9,” 3 de abril de 2002,.