Artículo Científico / Scientific Paper

 

https://doi.org/10.17163/ings.n16.2016.07

 

pISSN: 1390-650X / eISSN: 1390-860X

MODELO DE PROCESOS PARA LA

AUTOMATIZACIóN DEL áREA DE PRODUCCIóN

EN EL SECTOR DE LA INDUSTRIA CEMENTERA

PúBLICA DEL ECUADOR (MPIC)

 

MODEL PROCESSES TO AUTOMATE THE

PRODUCTION IN CEMENT PUBLIC INDUSTRY

OF ECUADOR (MPIC)

 

Diego Cordero-Guzmán1,*, Edgar Chacón2, Isael Sañay3, Deysi Criollo-Delgado4

 

Resumen

Abstract

El integrar sistemas en la industria cementera es un requerimiento inminente, para lograrlo es necesario disponer de las herramientas metodológicas idóneas. El objetivo del artículo se orienta a proponer un marco metodológico que involucre aspectos técnicos, modelado de procesos de producción e integración con el resto de procesos del negocio. Se hace uso del paradigma holónico para modelar los procesos de producción mediante sus actividades y un conjunto de herramientas para la generación del esquema de integración el mismo que está basado en el holón Unidad de Producción.

Systems integration is imperative for the cement industry; to achieve that, it is necessary to have technical and methodological adequate tools. The aim of this work is to propose and describe a methodological framework that involves production processes modeling and its integration with the business processes modeling. It is used the holonic paradigm to model the production processes and a set of technical tools to reach the integration schema, which is based on the Production Unit Holon.

 

 

 

 

1,*Unidad Académica de Tecnología de la Información y Comunicación, Carrera de Ingeniería de Sistemas, Universidad Católica de Cuenca, Cuenca - Ecuador.
Autor para correspondencia
: dcordero@ucacue.edu.ec

2Dpto. de Computación, Escuela de Ingeniería de Sistemas, Facultad de Ingeniería, Universidad de Los Andes, Mérida - Venezuela.

3Unidad Académica de Tecnología de la Información y Comunicación, Carrera de Ingeniería de Sistemas, Universidad Católica de Cuenca, Cuenca - Ecuador.

4Unidad Académica de Tecnología de la información y comunicación, Carrera de Ingeniería de Sistemas, Universidad Católica de Cuenca, Cuenca - Ecuador.

 

Recibido: 20-09-2016, aprobado tras revisión: 25-10-2016

Forma sugerida de citación: Cordero, D.; Chacón, E.; Sañay, I. y Criollo, D. (2016). «Modelo de procesos para la automatización del área de producción en el sector de la industria cementera pública del Ecuador (MPIC)». Ingenius. N.
° 16, (Julio-Diciembre). pp. 51-63. ISSN: 1390-650X.

 

51

 

 

 

52

INGENIUS N.° 16, julio-diciembre de 2016

 

La viabilidad de las actividades es analizada en tres aspectos: física, logística y económica; la física es evaluada mediante los modelos de productos y proceso; la logística mediante la disponibilidad de los recursos suministrados por las aplicaciones que manejan recursos necesarios para una actividad y el modelo proceso producto; la económica por el uso del ABC (Activity Based Costs), lo que permite establecer costos para cada producto.

 

 

The viability of activities is analyzed in three aspects: physical, logistical and economical; physical activity evaluation takes into account products and process models; logistical evaluates the availability of resources that are supplied by the software systems installed at the plant and, the economic viability using ABC approach, in order to calculate the estimated cost for each product.

Palabras clave: industria del cemento, modelado y control de sistemas de fabricación, sistemas holónicos de producción, automatización, redes de Petri.

Keywords: The cement industry, Modeling and control of manufacturing systems, Holonic production systems, automation systems, Petri nets.

 

 

 

 

 

 

 

 

Cordero et al. / Modelo de procesos para la automatización del área de producción en el sector de la industria cementera pública del Ecuador (MPIC)

 

53

 

1. Introducción

 

El origen de la industria del cemento en la región iberoamericana se remonta a 1895 [1], alcanzando hasta la actualidad un considerable nivel de crecimiento, pues entre América Latina, el Caribe, España y Portugal existen instalaciones fabriles en 29 países, donde operan 83 compañías productoras de cemento, con un crecimiento promedio del 5,10 % anual [2].

En el Ecuador, el desarrollo del sector de la construcción a partir del 2007, ha experimentado un crecimiento exponencial y seguirá siendo en los próximos 10 años un pilar importante para la economía ecuatoriana, esto implica una demanda sostenida de cemento [3].

Los antecedentes orientan a que la investigación se centre en los procesos productivos de la industria. Por lo que el objetivo busca establecer modelos de procesos para la automatización del área de producción en el sector de la industria pública cementera del Ecuador, basado en las mejores prácticas.

El proceso investigativo contempla tres fases en su desarrollo: definir el modelo de procesos para el área de producción de la UCEM y sus dos plantas de producción cementera; control de las variables en las fases de implementación del modelo, a través de la generación de un prototipo; y la retroalimentación postimplementación del modelo.

 

2. Descripción del problema

 

Las empresas del sector público del Ecuador, enmarcadas dentro del programa del «Plan Nacional del Buen Vivir 2013-2017» apuntan a la incorporación de técnicas y tecnologías que incrementen la productividad en las organizaciones de producción.

El estudio se realizó como un caso de la Empresa Publica Cementera del Ecuador, en especial Cemento Chimborazo C. A. e Industrias Guapán S. A. Se han considerado experiencias y recomendaciones sobre las «mejores prácticas» de la industria conjugadas con nuevos conceptos de automatización integrada aplicada a la industria de procesos [4], [5].

En la actualidad, al interior de UCEM y sus dos plantas productivas, se carece de una integración lógica de los procesos de negocio con los de piso de planta, no se dispone de un modelo estándar que gestione las variables del proceso productivo, que trate los datos y los convierta en información útil para la toma de decisiones; no se tienen modelos matemáticos o de comportamiento para inferir rendimientos, para planificar o programar la producción.

Las herramientas de tipo informático que apoyan el área de producción no están integradas, existen varios aplicativos informáticos que registran parte de las variables del proceso, pero no tratan los datos de

manera adecuada, no hay un repositorio central de información que aglutine a través de un historiador los datos registrados por los equipos y maquinaria. La gestión del costo se la efectúa con ciertas imprecisiones por la no disponibilidad oportuna de información, y la estructura del sistema de costo a nivel de centros de costos que no permite determinar con exactitud los costos a nivel de actividad y el valor de los productos a lo largo de la cadena de producción. Los indicadores del área industrial son gestionados de forma global, por el nivel gerencial, estos no navegan a mayor nivel de detalle hacia las unidades productivas.

Sin embargo, no todo es negativo, pues se están juntando esfuerzos y tareas para la mejora del paradigma del modelo de producción existente en la actualidad en UCEM. En referencia a que la manufactura de cemento debe enfocarse principalmente a ser rentable, reducir el consumo de energía, incrementar el uso de combustibles alternativos, disminuir los costos fijos al máximo, ser responsable con el medioambiente. Para ello es preciso que el sector industrial público, y de manera concreta el de la producción cementera, impulse la mejora y eficiencia de sus procesos productivos, con una estandarización, reingeniería, optimización, automatización, adopción de mejores prácticas del sector de la industria, la integración de los procesos del negocio con los de piso de planta que lo vuelvan más competitivo, rentable y factible.

Ante la descripción del entorno del problema, cabe plantearse la pregunta de investigación:

¿Cómo deben interactuar los procesos productivos de la Empresa Pública Cementera del Ecuador para disponer de adecuados grados de eficiencia que aporten al cambio de la matriz productiva del país?

La solución al problema anticipa en primera instancia

determinar un modelo holónico de procesos, que reúna un marco teórico aplicable a la ingeniería del producto.

 

3. Herramientas y técnicas para el
modelado

 

3.1. Modelado empresarial

 

Para los investigadores [6], [7] un modelo de empresa es la representación de la estructura, procesos, actividades, información, recursos, personas, entradas, salidas, comportamiento, objetivos y restricciones de negocio en una entidad. La entidad de negocio puede ser a su vez parte de una empresa o grupo de empresas [8], [9].

El modelo de empresa busca como objetivos fundamentales [10], [11]: adquirir conocimiento sobre los procesos de la empresa; aprovechar este conocimiento en la reingeniería de procesos; soportar la toma de

 

 

 

54

INGENIUS N.° 16, julio-diciembre de 2016

 

decisiones; facilitar la interoperabilidad de los procesos; caracterizar la separación entre comportamiento (modelo de proceso) y funcionalidad (modelo de actividad).

Para el proceso de ingeniería del producto, existen varios marcos de referencia para modelado [12]. Así: CIMOSA (Open System Architecture for Computer Integrated Manufacturing), usado en empresas para integrar sus instalaciones y operaciones para enfrentar la competencia en precios, calidad y tiempos de entrega; GRAI y PERA, para empresas de actividad genérica; GERAM, soporta el modelado y las arquitecturas de referencia para la integración de empresa.

 

3.2. El modelo holónico

 

Los principios de modelado de los sistemas holónicos propuestos por [13], se resumen en holón, holarquía, autonomía, cooperación, ingeniería de producto holónico, atributos holónicos, holonomía, dominio de colaboración [14], [15]. La palabra holón resulta de la composición de dos términos holos que significa el todo y el sufijo on como parte. Holón puede ser descrito como «la parte de un todo», que a su vez puede ser visto como un «punto» [13], dentro de un cierto nivel de una jerarquía anidada conocida como holarquía [16]. El holón es semejante a una estructura fractal, estable, coherente y que consiste de varios holones y subestructuras, que a su vez son la parte de un gran componente [17]. De acuerdo con los atributos hay tendencias de los holones a actuar como entidades autónomas, que cooperan para formar una autoorganización jerárquica de sistemas [18]. Holonomía es la forma en la que un holón muestra sus atributos holónicos en una sociedad de holones. El dominio de colaboración es un conjunto de holarquías orientadas a un objetivo.

En un modelo de referencia para un proceso productivo se da la juntura de unidades holónicas de producción [19], donde la asociación de las diferentes fases del proceso de producción es una unidad de producción basada en el modelo de negocio, la cadena de valor y flujo de producto. Para el autor [20], cada unidad holónica de producción, posee las características propias de un holón: el «holón unidad de producción».

 

3.3. Cadena de valor

 

Según [21], considera las principales actividades de una empresa que añaden valor al producto a medida que este pasa por cada una de ellas. El desagregar una empresa en actividades, permite identificar de mejor manera fortalezas y debilidades en temas como ventajas competitivas y costos asociados a cada actividad. El uso de las cadenas de valor es la base para desarrollar modelos de los diferentes procesos de negocios que son específicos a la empresa. El flujo de producto se

constituye por las diferentes etapas de transformación que sigue un recurso hasta obtener un producto final; la unión de la cadena de valor más el flujo del producto da como resultado el flujo de producción. Se adjunta una representación gráfica en la Figura 1.

 

 

Figura 1. Cadena de valor

 

3.4. Determinación de las unidades de producción

 

Cada eslabón de la cadena de valor (entrada, proceso, salida) del flujo de producción se considera como una «unidad de producción», luego un proceso productivo es una composición de «unidades de producción» que se soportan entre sí y que contienen procesos para captura de recursos, transformación y almacenamiento de producto transformado [19], como se indica en la Figura 2.

 

 

Figura 2. Unidad de producción como eslabón de la cadena de
producción

 

El flujo de productos se puede hacer desde una unidad de producción a otra, es decir, las salidas de una unidad sirven de entradas a la siguiente, y así sucesivamente. Las unidades de producción pueden desarrollar de manera autónoma los objetivos asignados y han de cooperar unas con otras en la consecución del objetivo global. Cada unidad guarda las propiedades de un holón.

 

3.5. Juntura y estructura de la unidad de producción

 

La cadena de valor de una organización es la composición de varias unidades de producción, que se des

 

 

 

Cordero et al. / Modelo de procesos para la automatización del área de producción en el sector de la industria cementera pública del Ecuador (MPIC)

 

55

 

pliegan sobre el nivel estratégico, táctico y operativo. Los autores [22], indican que cada unidad tiene procesos, cada proceso se compone de actividades, como se indica en la Figura 3. La ejecución del proceso está ubicada en el tiempo y la ejecución en el tiempo se da mediante actividades, que es el elemento central del modelado.

 

Figura 3. Juntura de las unidades de producción

 

El esquema secuencial de actividades permite cumplir un objetivo, cada actividad cumple objetivos específicos. Luego la actividad es el elemento a ser planificado, programado, controlado, evaluado en su rendimiento. Como referencia en [23] se expone un metamodelo empresarial centrado en actividades; ontologías como TOVE [24], [25], [26] y Enterprise Ontology [27] que basan el modelado de la empresa en actividades.

En los sistemas holónicos existe una estructura organizativa autosimilar y autoorganizada. Por medio de la autonomía se ejecutan un conjunto de actividades para alcanzar metas propias, y a través de la cooperación existe la capacidad de comunicación e interacción con los demás elementos del entorno, acción que conlleva a cumplir con metas comunes. Se ratifica el hecho de que el compromiso entre la autonomía y la cooperación de las unidades de producción se da al crearse las holarquías o dominios de cooperación [28], [29].

 

3.6. Esquema de toma de decisiones

 

La toma de decisiones al interior de la unidad de producción se apoya en los valores de los indicadores. Los mismos que se definen en función de las variables de producción que están siendo medidas en el tiempo. Es factible disponer de jerarquía de indicadores, como se indica en la Figura 4. Los estratégicos apoyan decisiones de orden estratégico, que pueden afectar no solo a la unidad de producción, sino a toda la cadena de suministro. Los tácticos apoyan toma de decisiones

intermedias y los operativos que se dan sobre aspectos de más bajo nivel. Los indicadores son instrumentos o herramientas que permiten a la unidad de producción: evaluar los resultados frente a sus objetivos, metas y responsabilidades; identificar oportunidades de mejora; alcanzar progreso en el tiempo [30].

 

Figura 4. Esquema de indicadores en la unidad de producción. Vista piramidal

 

3.7. Estrategia de implementación con aplicaciones informáticas

 

Hoy en día, las industrias se enfrentan a continuas presiones internas, para gestionar la complejidad y expulsar las ineficiencias. Se maneja el concepto de «empresa conectada», que implica la convergencia de la tecnología para el control de la información, de modo que se pueda tener acceso en tiempo real a los datos operacionales históricos, así como a los transaccionales de negocio para acortar los tiempos de respuesta hacia los clientes, asegurar disponibilidad de materia prima, mejorar la coordinación de la cadena de suministro y permitir una mejor colaboración entre el personal técnico [31]. Las soluciones de automatización y el software contribuyen a este objetivo. En una vista piramidal la unidad de producción holónica, es factible de implementarse sobre tres capas de automatización: ERP, MES y controles, como se indica en la Figura 5.

 

Figura 5. Capas de implementación de software para una unidad de producción

 

 

 

56

INGENIUS N.° 16, julio-diciembre de 2016

 

El ERP (Enterprise Resource Planning), hereda su nombre desde MRP (Material Resource Planning) y es un marco de trabajo para la integración total de todos los procesos del negocio que incluyen abastecimiento, administración de materia prima, producción, logística, mantenimiento, ventas, distribución, contabilidad, flujo de caja, control, planificación estratégica, gestión de la calidad. Se apoya en una solución de software que es altamente parametrizable, pudiendo ser configurada de manera modular para aplicaciones concretas técnico [31]. Mientras el ERP se encarga de la planificación a largo plazo, el MES (Manufacturing Execution System) se encarga de la planificación a corto plazo como lo indica [32], creando el puente entre la oficina y el piso de planta.

MESA (Manufacturing Execution Systems Association) tiene identificado once áreas funcionales distintas, para cubrir las necesidades de información básica de una industria. En la Figura 6, se muestra la posición del MES, el ERP y sistemas relacionados dentro de la jerarquía de una planta de producción.

 

Figura 6. Modelo de información de planta de según MESA [33]

 

Usualmente hay sobrelapado de algunos componentes, esto depende de la industria y el tipo de aplicación [33].

Un sistema para ejecución de manufactura (MES) gestiona operaciones, permite supervisar control de procesos, define estados de inicio de operaciones, ejecuta selección de rutas; sin embargo, debe manejar

todas las posibles salidas de procesamiento, y esta tarea en muchas de las ocasiones resulta compleja [34].

En [35], menciona los tres niveles de la jerarquía: ERP, MES y control, y los caracteriza como los niveles típicos desde el punto de vista de aplicaciones, independiente de si la planta compromete mayor número de niveles.

Dentro de los esquemas de automatización industrial, existe una proliferación de nuevos dispositivos y soluciones integradas disponibles en el mercado, utilizadas para mejorar las operaciones y eficiencia del mantenimiento, análisis de big data, que hacen uso de estándares de comunicación abiertos, normas de intercambio de datos y redes de alta fiabilidad [36]; estos aspectos se integran en la propuesta.

Cheng [37] propone una arquitectura para encadenar las aplicaciones de un MES; basado en el uso de CORBA. Nuevas tecnologías se han incorporado en la industria, desde el piso de planta hasta los más altos niveles de la organización. Estas nuevas tecnologías permiten realizar la integración de las aplicaciones mediante protocolos de Internet, descripción de procesos y mensajería con XML como menciona [38]. Varios autores [39], describen estas nuevas tecnologías para una implantación usando el enfoque SOA. Proveedores de soluciones utilizan estas tecnologías, lo que permite especificar el conjunto de aplicaciones a ser utilizadas para los manejos de los recursos, conocimiento de productos y de las órdenes siguiendo el paradigma holónico.

En la Figura 7 se muestra el esquema de integración basado en el paradigma holónico.

 

Figura 7. Mapa de integración de las aplicaciones

 

3.8. IDEF, UML, costo basado en actividades y
redes de Petri

 

1) IDEF. En el modelado de procesos en la empresa y, especialmente en empresas de producción, el modelado

 

 

 

Cordero et al. / Modelo de procesos para la automatización del área de producción en el sector de la industria cementera pública del Ecuador (MPIC)

 

57

 

mediante el uso de IDEF* es ampliamente utilizado tal como se presenta en [40], [41].

La notación permite que las actividades se representan mediante un rectángulo, con entradas (izquierda) y salidas (derecha), que pueden ser de tipo información o físicas como un producto. En la parte inferior del rectángulo están los recursos usados y en el lado superior los controles que regulan las actividades, como se indica en la Figura 8.

 

Figura 8. Notación gráfica de IDEF0

 

Cada actividad, a su vez puede descomponerse en un conjunto de actividades (subactividades), que contribuyen a describir con mayor detalle los pasos necesarios para completar la actividad padre que los contiene. Un modelo IDEF0 es una colección jerárquica de diagramas [42].

2) UML (Lenguaje de Modelamiento Unificado). En función de la utilidad, UML dispone de elementos estructurales, de comportamiento, de agrupación y de anotación [43]. Para la documentación del modelo propuesto, se hará uso de elementos de notación estructurales como el diagrama de clases que incluye: clases y relaciones de composición, dependencia y asociación [44]. El uso complementario entre IDEF y UML está justificado como mencionan los investigadores [45], [46].

3) Costeo basado en actividades. Activity Based Costing se enfoca en concebir que la fabricación de determinado producto implique consumo de actividades, las mismas que consumen recursos. Está centrado en el aspecto cuantitativo y cualitativo de la «actividad», antes que en el centro de costo, departamento, sección o estructura organizativa [47]. Los pasos del costeo basado en la actividad [48] se sintetizan en: definir los objetivos de costos; asignar centros de costos (optativo); definir criterios para la distribución de costos indirectos; generar la distribución de costos indirectos por centro de costos; identificar actividades por centro de costos, los diagramas IDEF0 permiten hacerlo [49], [50], [51]; asignar costos a cada actividad;

en la Figura 9, se muestran el conjunto de entradas y salidas de la unidad funcional.

 

Figura 9. Entradas y salidas a una unidad funcional

 

Las distintas entradas tienen un costo asociado y las salidas tienen un valor asociado que es el resultado de todos los costos asociados: costos directos como los recursos, insumos y costos indirectos asociados a las órdenes, controles y servicios suministrados como se aprecia en la Figura 10.

 

Figura 10. Transferencia de costos entre unidades funcionales

 

Este esquema permite conocer y actuar en concordancia para tratar de optimizar los costos de las distintas unidades funcionales, así como establecer el costo de cada producto y comparar con los valores promedio en el mercado.

4) Redes de Petri. Según [52], constituyen la vía formal para representar la dinámica de un sistema, y son de gran utilidad en la representación de procesos de negocio [53], así como en modelado del sistema de producción [54], [55], [56], [57], [58].

Es un grafo bipartito que contiene dos tipos de nodos: lugar que puede representar el estado de un proceso (iniciando, en operación; finalizado, transición), que representan un evento. En el caso de sistemas de producción, las redes de Petri pueden representar tanto el proceso de producción como el del negocio junto con su duración. Ver Figura 11.

 

 

 

58

INGENIUS N.° 16, julio-diciembre de 2016

 

Figura 11. Notación en una red de Petri. Integración de procesos de negocio con procesos de producción

 

4. Construcción del modelo

 

4.1. Bases del Modelo

 

El modelo funcional propuesto para UCEM, consta de los siguientes componentes.

1) Definición de la cadena de producción

2) Generación de los modelos IDEF para cada una de las unidades de producción determinadas mediante la cadena de valor y las unidades de apoyo.

3) Descripción de los procesos de cada unidad de producción. Modelado de la dinámica interna de cada unidad. Para la dinámica continua se establecen estados discretos que representan fases - etapas de la dinámica continua y se construyen las redes de Petri asociadas.

Identificación de indicadores estratégicos, tácticos, operativos y de actividades por cada unidad de producción como elemento de integración vertical.

4) Determinación de los procesos de negocio: como elemento de integración horizontal (mecanismo de cooperación entre holones).

5) Definición de la arquitectura de integración de software: ERP, MES y control.

 

4.2. Modelo global

 

La producción del cemento implica la ejecución de fases que van transformando las materias primas en productos, los mismos que se convierten en insumos para las etapas siguientes, hasta llegar a obtener el producto terminado, que es destinado al mercado.

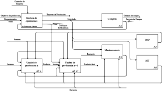
La cadena de producción de la cementera se muestra en la Figura 12. La primera fase del proceso corresponde a la extracción de la caliza y su transporte hasta la planta. La fase 2 consiste en la trituración de la caliza, que es la realización de la primera mezcla de calizas. La tercera fase es la prehomogeneización, que se realiza en el coliseo.

Para continuar con la etapa 4, denominada homogeneización de la caliza, en donde se agregan ciertos productos que van a garantizar que la mezcla a calcinar cumpla con las características físico-químicas que den lugar a la producción de clínker de calidad, con el mayor rendimiento en el horno. La etapa 5 corresponde a la producción del clínker, elemento central en la producción del cemento y el mayor consumidor de energía. La etapa 6 implica la molienda del clínker, que se convierte en cemento y su correspondiente almacenamiento para despacho a granel o sacos. La etapa 7 corresponde al despacho del cemento.

El modelo IDEF0 de UCEM Planta Guapán se representa en la Figura 13. Los detalles de la representación de la dinámica, a través de los Diagramas de Petri, así como el desglose de los distintos niveles de indicadores dentro de las áreas funcionales, procesos, actividades y estructuras de costos ABC, son tareas corresponden a estados futuros de la investigación [59].

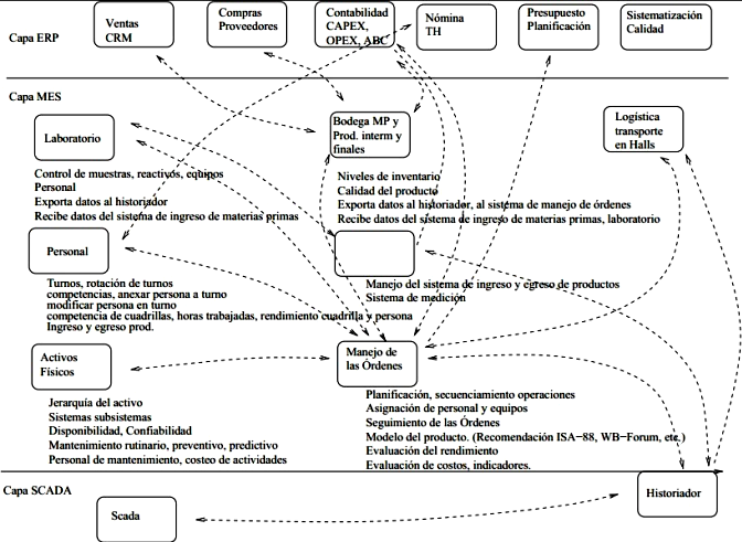
1) Aplicaciones necesarias. El conjunto de aplicaciones necesarias para el modelo planteado, son el manejo de recursos, activos físicos de producción, actividades de personal, materiales, conocimiento del producto y procesos, modelo del producto, las órdenes, sistema de laboratorio, sistema de control de ingreso-egreso de material, sistema de costeo a nivel de unidades, sistema de integración. En la Figura 14, se muestran las principales aplicaciones y sus relaciones.

 

4.3. Arquitectura de redes y servidores para la
implantación

 

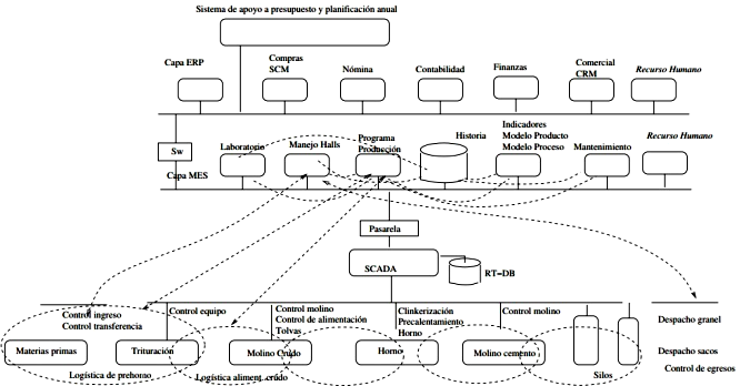
En la arquitectura de tecnologías de información y comunicaciones para la cementera se ha determinado los ambientes tal como se muestra en la Figura 15, y se observa la integración de las diferentes capas: ERP, MES y SCADA, el ERP y el MES deben estar en el mismo DATA CENTER, pero separadas por un switch para aislar el tráfico.

 

4.4. El elemento integrador

 

En la Figura 14 se resalta que el elemento central para la integración es el sistema de manejo de órdenes. Este sistema se basa en la posibilidad de establecer la planificación - programación de las actividades, el seguimiento de las mismas y la evaluación de los resultados de la ejecución de las órdenes. Este módulo incorpora el concepto holónico del manejo de la orden, mediante un mapa que relaciona los recursos son las aplicaciones de manejo de los recursos (sistema de manejo de activos y mantenimiento, sistema de manejo de personal y sistema de manejo bodegas) y asocia al equipamiento los modelos de proceso de cada equipamiento, los modelos de producto (rutas de producto). La planificación considera la viabilidad del

 

 

 

Cordero et al. / Modelo de procesos para la automatización del área de producción en el sector de la industria cementera pública del Ecuador (MPIC)

 

59

 

Figura 12. Cadena de producción de UCEM Planta Guapán

 

Figura 13. IDEF0 para UCEM Planta Guapán

 

 

 

60

INGENIUS N.° 16, julio-diciembre de 2016

 

Figura 14. Lista de aplicaciones a instalarse

 

 

Figura 15. Arquitectura de integración

 

 

 

Cordero et al. / Modelo de procesos para la automatización del área de producción en el sector de la industria cementera pública del Ecuador (MPIC)

 

61

 

proceso desde tres puntos de vista: viabilidad física mediante la determinación de la condición de los recursos (equipamiento y personal) para ejecutar los procesos de un modelo de producto, viabilidad logística que evalúa la capacidad disponible de los recursos en un tiempo dado para satisfacer la orden y la viabilidad económica que resulta de la evaluación de los costos de cada actividad para cumplir una orden. El subsistema de seguimiento y coordinación de la orden en el momento de la ejecución. El subsistema de evaluación que utiliza los indicadores que permiten estimar el rendimiento de los procesos.

El elemento integrador interactúa con las aplicaciones de manejo de los recursos mediante un conjunto de servicios previamente establecidos (SOA) así como a los datos provenientes del SCADA, y suministra información a los sistemas administrativos, transformando la información de unidades funcionales como elementos de centros de costo. Para cada unidad funcional, el comportamiento es descrito mediante redes de Petri; y su dinámica depende de eventos internos de la unidad con elementos externos que permiten la coordinación entre las distintas unidades funcionales.

 

5. Conclusiones y futuros trabajos

 

El modelo propuesto es producto del conocimiento acumulado en instancias previas por una parte del equipo investigador y está sujeto a retroalimentación y ajuste en función de los resultados de la implantación en campo y de nuevo conocimiento en la comunidad científica.

El proceso de integración de los sistemas es responsabilidad de la organización, e implica compromiso del personal a todo nivel, y debe responder a una sistematización de los procesos para asegurar la disminución en la eliminación del desperdicio. Cobra esencial importancia la estandarización de procesos en referencia a las mejores prácticas de la industria en el sector, y estas mejores prácticas deben ser validadas según las especificaciones de la organización.

En el contexto tecnológico: automatización (procesos del negocio y de la planta), tecnologías de la información y telecomunicaciones se debe tener un lineamiento común. Esta experiencia hay en algunas empresas lo que lleva a la existencia de una organización que incluye los aspectos de estandarización en piso de planta, esquema de transferencia de información entre piso de planta - gestión de operaciones - procesos de negocio.

Actualmente, se tiene un prototipo del sistema de manejo de órdenes para validar el proceso de integración con sistemas comerciales para el manejo de los recursos.

En trabajos futuros concatenados con la fase actual,

se prevé el análisis de control de las variables en

las fases de implementación del modelo, a través de la generación de un prototipo que servirá de guía al proceso de instalación definitiva del conjunto de aplicaciones a ser desarrolladas y adquiridas. El prototipo se convertirá en el elemento orquestador entre las aplicaciones de manejo de los recursos y las aplicaciones de control de los procesos en el piso de planta.

 

Referencias

 

[1]    X. Tafunell, “Los orígenes de la industria del cemento en América Latina,” Barcelona, 2000.

[2]    FICEM, “Informe estadístico 2013,” Lima, 2013.

[3]    INP, “Estudio básico de la industrial cementera en Ecuador,” Quito, 2011.

[4]    H. V. J. C. &. M. E. H. Groenewald, “Cost-benefit to the cement industry by shifting evening load to off-peak periods. in industrial and commercial use of energy conference (ICUE),” in IEEE, 2012.

[5]    N. Putri and S. Kurnia, “The role of an organizational culture and individual towards knowledge,” in IEEE, 2016.

[6]    S. F. Mark and M. Gruninger, “Enterprise modeling,” AI MAGAZINE, vol. FALL 1998, pp. 109-121, 1998.

[7]    G. Berio and F. Vernadat, “Enterprise modelling with cimosa: functional and organizational aspects,” Production planning & control, vol. 12, no. 2, pp. 128-136, 2001.

[8]    A. Ortiz, F. Lario, and L. Ros, “Enterprise integration-business processes integrated management: a proposal for a methodology to develop enterprise integration programs,” Computers in Industry, vol. 40, no. 2, pp. 155-171, November 1999.

[9]    D. Chen and G. Doumeingts, “European initiatives to develop interoperability of enterprise applications-basic concepts, framework and roadmap,” European initiatives to develop interoperability of enterprise applications-basic concepts, framework and roadmap, vol. 27, no. 2, pp. 153-162, 2003.

[10]    E. C. AMICE, CIMOSA: open system architecture for CIM, 1st ed. Springer, Ed, 1993.

[11]    K. Mertins and R. Jochem, “Architectures, methods and tools for enterprise engineering,” International Journal of Production Economics, vol. 98, no. 2, pp. 179-188, November 2010.

[12]    A. Aguinaga, “Handbook of life cycle engineering: concepts, models and technologies,” Springer Science & Business Media, 1998

 

 

 

62

INGENIUS N.° 16, julio-diciembre de 2016

 

[13]  Koestler, “Fundamento de termodinámica,” Arkama Books, 1989.

[14]  H. Van Brussel, J. Wyns, P. Valckenaers, L. Bongaerts, and P. Patrick, “Reference architecture for holonic manufacturing systems: Prosa,” Computers in Industry, vol. 37, no. 3, pp. 255-274, November 1998.

[15]  S. Labs, “Reference architecture for holonic manufacturing systems - the key to support evolution and reconfiguration,” Katholieke Universiteit Leuven Faculteit Toegepaste Wetenschappen, 1999.

[16]  S. Grobbelaar and U. Mihaela, “Holonic stigmergy as a mechanism for engineering self-organizing,” in 3rd International Conference of Informatics in Control, Automation, 2006.

[17]  M. Schillo and F. Klaus, “Holonic multiagent systems,” Manufacturing Systems, vol. 8, pp. 538-550, 2002.

[18]  J. H. Christensen, “Holonic manufacturing systems: initial architecture and standards directions,” in Proc 1st Euro Wkshp on Holonic Manufacturing Systems, 1994.

[19]  E. Chacón, I. Besembel, D. Rivero, and J. Cardillo, “Embedded holonics systems in production process: holonic unit of production,” Revista Técnica de la Facultad de Ingeniería. Universidad del Zulia, vol. 32, no. 1, 2009.

[20]  J. Cardillo, E. Chacón, I. Besembel, and M. Rivero, “Unidad de producción como célula fundamental de los procesos holónicos de producción,” en V Congreso de Automatización y Control, CAC 2005, 2005.

[21]  E. Chacón, I. Besembel, F. Narciso, J. Montilva, and E. Colina, “An integration architecture for the automation of a continuous production complex,” ISA transactions, vol. 41, no. 1, pp. 95-113, 2002.

[22]  E. C. J. C. R. G. D. R. Chacón, “Metodología para la automatización integrada de procesos de producción basada en el enfoque holónico,” en In Memorias del XIII Latin American Congress on Automation Control, 2008.

[23]  G. Saulius and A. Lopata, “Approach to enterprise mo- delling for information systems engineering,” vol. 16, no. 2, pp. 175-193, 2005.

[24]  D. Borello, P. Venturini, F. Rispoli, and R. Saavedra, “A cost ontology for enterprise modelling. technical report,” University of Toronto, Toronto, 1994.

[25]  D. Tham and M. Fox, “Determining requirements and specifications of enterprise information systems for profitability,” ICEIS, 2004.

[26]  Y. J. Y. Jian, “Towards a hierarchical supply chain ontology,” in ICSSSM11, 2011.

[27]  P. Bouma, L. Somers, L. de Goey, and J. Nieuwenhuizen, “The enterprise ontology. technical report,” University of Edinburgh, Edinburgh, 1997.

[28]  J. Adrickson, E. Chacón, J. Amaya, M. Pavón, and A. Ramírez, “Arquitectura de automatización basada en holón industrial,” Revista Científica UNET, vol. 24, no. 1, pp. 31-44, 2011.

[29]  W. M. D. Covanich, “Assessing ease of reconfiguration of conventional and holonic manufacturing systems: Approach and case study,” Engineering Applications of Artificial Intelligence, vol. 22, no. 7, pp. 1015-1024, 2009.

[30]  M. Sánchez Díaz, “Indicadores: Seguimiento a la gestión de la empresa,” en V Foro Cerper, Madrid, 2013.

[31]  J. Nesi. (2014, Junio) Isa. setting the standard for automation. [Online]. Available: https://www.isa.org/intech/201406exec/

[32]  P. V. B. H. Valckenaers, “Holonic manufacturing execution systems,” CIRP Annals-Manufacturing Technology, vol. 54, no. 1, pp. 427-432, 2008.

[33]  Chandler, “Mes explained: A high level vision,” MESA International, vol. 6, pp. 4-6, 1997.

[34]  P. Valckenaers and H. Van Brussel, “Holonic manufacturing execution systems,” CIRP Annals-Manufacturing Technology, vol. 54, no. 1, pp. 427-432, 2005.

[35]  T. Sauter, “Integration aspects in automation - a technology survey,” in Emerging Technologies and Factory Automation, 2005. ETFA 2005, vol. 2. 10th IEEE Conference, 2005, p. 9.

[36]  B. Lydon, “Setting the standrad for automation,” Intech-magazine, March 2014.

[37]  A. Cheng-Leong, K. Li Pheng, and G. R. Keng Leng, “Idef*: a comprehensive modelling methodology for the development of manufacturing enterprise systems,” International Journal of Production Research, vol. 37, no. 17, pp. 3839-3858, 1999.

[38]  G. Morel, P. Valckenaers, J.-M. Faure, C. E. Pereira, and C. Diedrich, “Manufacturing plant control challenges and issues,” Control Engineering Practice, vol. 15, no. 11, pp. 1321-1331, 2003.

 

 

 

Cordero et al. / Modelo de procesos para la automatización del área de producción en el sector de la industria cementera pública del Ecuador (MPIC)

 

63

 

[39]   C. Morariu, O. Morariu, and T. Borangiu, “Offer request management in service oriented holonic manufacturing,” U.P.B Sci. Bull. Series d, vol. 76, no. 1, p. 276, 2014.

[40]   K. Cheng-Leong, L. Pheng, and G. R. Keng Leng, “IDEF*: a comprehensive modelling methodology for the development of manufacturing enterprise systems,” International Journal of Production Research, pp. 3839-3858, 1999.

[41]   H. Cho, “Integrated framework of idef modelling methods for structured design of shop floor control systems,” International Journal of Computer Integrated Manufacturing, vol. 12, no. 2, pp. 113-128, 1999.

[42]   C. Menzel and R. J. Mayer, “The idef family of languages,” in Handbook on architectures of information systems, 1998, pp. 209-241.

[43]   R. Alarcón, “Modeling concepts for pulse jet filtration,” Grupo Eidos, 2000.

[44]   P. E. De la Cruz Vélez, D. E. B. Loayza, M. R. Huamán, and Others, “Documentación de proyectos con uml 2,” Revista de investigación de Sistemas e Informática, vol. 7, no. 1, pp. 27-36, 2005.

[45]   S.-H. Kim and K.-J. Jang, “Designing performance analysis and idef0 for enterprise modelling,” International Journal of Production Economics, vol. 76, pp. 121-133, 2008.

[46]   R. H. Kim, C.-H ans Weston, A. Hodgson, and K.-H. Lee, “The complementary use of idef and uml modelling approaches,” Computers in Industry, vol. 50, no. 1, pp. 35-56, 2003.

[47]   Environmental Protection Agency (EPA), “Mechanical colletors,” Universidad de Cuenca, Cuenca, 2008.

[48]   J. O. A. J. A. Cuervo Tafur, “Costos basados en la actividad,” Colección: Textos universitarios (Colombia), 2007.

[49]   T. A. Spedding and G. Sun, “Application of discrete event simulation to the activity based costing

of manufacturing systems,” Application of discrete event simulation to the activity based costing of manufacturing systems, vol. 58, no. 3, pp. 289-301, 2012.

[50]    Tatsiopoulos and N. Panayiotou, “The integration of activity based costing and enterprise modeling for reengineering purposes,” International Journal of Production Economics, vol. 66, no. 1, pp. 33-44, 2012.

[51]    D. Ben-Arieh and L. Qian, “Activity-based cost management for design and development stage,” International Journal of Production Economics, vol. 83, no. 2, 2003.

[52]    T. Murata, “Petri nets: Properties, analysis and applications,” IEEE, vol. 77, no. 4, 1989.

[53]    S. Wang, W. Shen, and Q. Hao, “An agent-based web service workflow model for inter-enterprise collaboration,” Expert Systems with Applications, vol. 31, no. 4, pp. 787-799, 2014.

[54]    R. David and H. Alla, “Discrete event dynamic systems: Theory and applications,” On hybrid petri nets, Springer, vol. 11, no. 9-40, 2001.

[55]    H. Alla and R. David, “Discrete, continuous, and hybrid Petri nets,” Springer, 2005.

[56]    U. Feurer and R. Wunderlin, “Fundamentals of solidification,” 17th IFAC World Congress, Seoul, South Korea, 2008.

[57]    D. Lefebvre, C. Delherm, E. Leclercq, and F. Druaux, “Some contributions with Petri nets for the modelling, analysis and control of HDS,” Energy Fuels, vol. 1, pp. 451-465, 2007.

[58]    W. M. Wonham, “Supervisory control of discrete-event systems,” University of Toronto, pp. 1396-1404, 2014.

[59]    E. Chacón and J. Cardillo, “Models for planning and supervisory control for the feeding raw material in cement production,” 2016.